Instance Verification Kit (IVK)
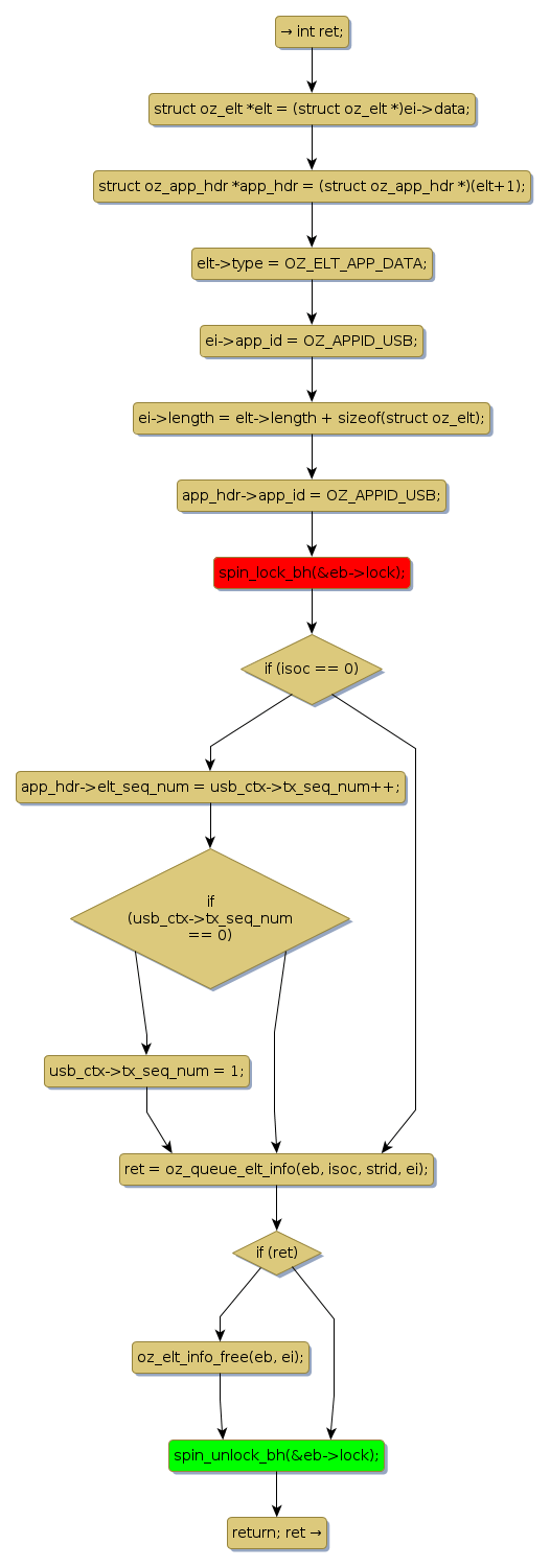
spin lock @ [1178+24+/linux-3.19-rc1/drivers/staging/ozwpan/ozusbsvc1.c]
Instance Signature: lock
|
The Matching Pair Graph:
|
|
Function Name
|
Control Flow Graph (CFG)
|
Events Flow Graph (EFG)
|
Source Correspondence
|
|
oz_usb_submit_elt
|
|
|
[800+17+/linux-3.19-rc1/drivers/staging/ozwpan/ozusbsvc1.c]
|